
各有关单位及人员:
巍峨的喜马拉雅山脉见证着西藏自治区六十载沧桑巨变。从酥油灯摇曳的微光到清洁电力点亮高原万家灯火,从薪柴牛粪的原始取热到新能源技术赋能现代生活,西藏的能源发展史,是一部人与自然和谐共生的壮丽史诗。2025 年,时值西藏自治区成立 60 周年,我们站在“双碳”战略与能源革命的历史交汇点,肩负着探索高原绿色低碳之路的新使命。青藏高原的稀薄空气与低温环境,对燃烧效率与污染物控制提出了独特挑战。传统燃烧技术的高氮氧化物排放,已成为制约西藏生态保护与产业升级的瓶颈。与此同时,西藏丰沛的太阳能、水能、地热及生物质能,正呼唤更智慧的能源耦合方案——让清洁燃烧技术与新能源应用深度融合,既是守护“地球第三极”碧水蓝天的必然选择,更是打造国家清洁能源基地的核心路径。
本次大会以 “雪域高原清洁燃烧新动力” 为旗帜,汇聚全国燃烧热能领域的顶尖学者、技术先锋与西藏建设者,聚焦三大时代命题:
技术革新——探讨高原适应性低氮燃烧、氢能混烧、智能控制等前沿技术,破解“高海拔低氧燃烧”的世界级难题;
能源跃迁——推动太阳能光热、生物质气化、绿电制氢等新能源在供暖、工业热工领域的规模化应用;
生态共赢——构建符合高原生态的碳排放监测体系,让清洁热能技术成为西藏碳中和的加速器。
我们期待,这场矗立于世界屋脊的燃烧热能技术交流盛会,能以科技创新献礼西藏六十华诞:用更低氮的火焰,守护雪域生灵赖以生存的净土;用更智慧的能源,点燃高原高质量发展的引擎;用更坚定的共识,共绘西藏“双碳”未来的壮美蓝图!让我们以燃烧之光,照鉴绿色
巅峰!
我们诚挚邀请燃烧热能及相关领域的专家学者、企业代表、技术人员踊跃参与,共同探讨燃烧热能行业绿色低碳发展之路,为实现"双碳"目标贡献智慧和力量。
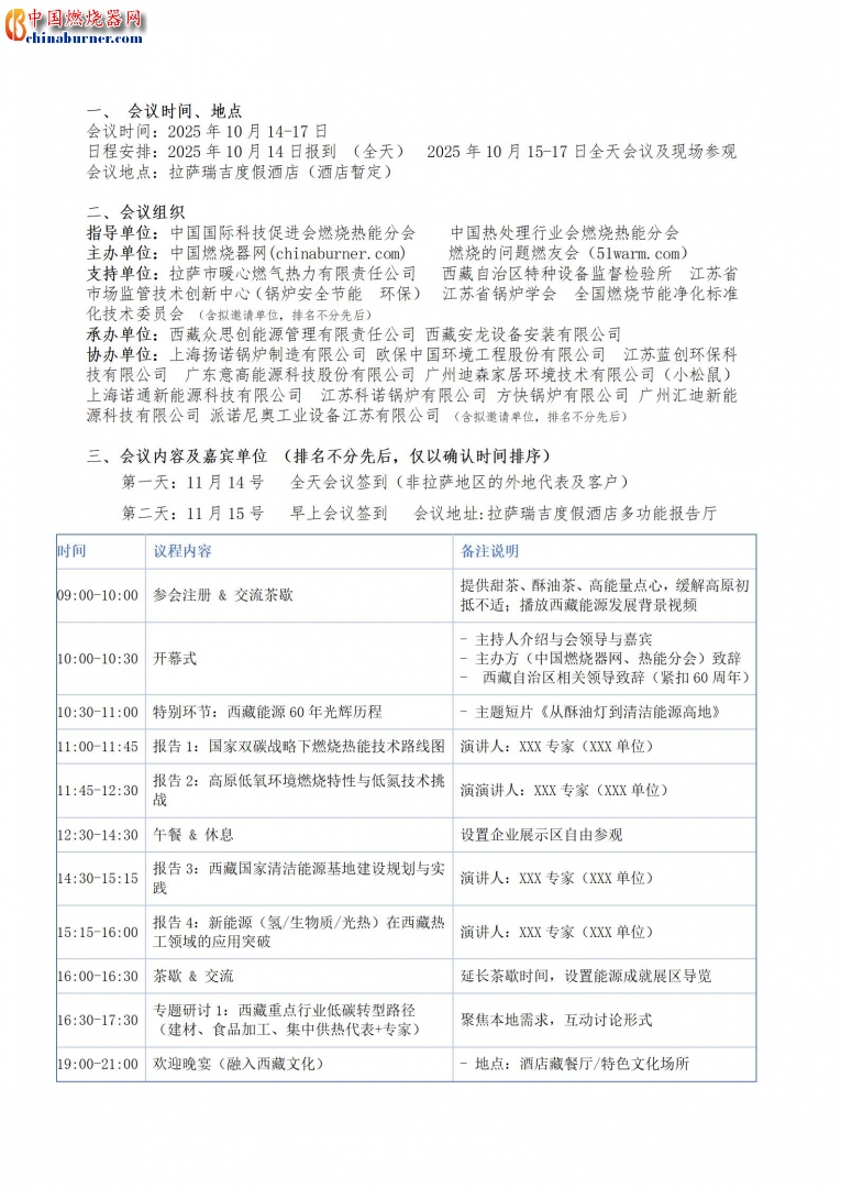
一、 会议时间、地点
会议时间:2026 年 06 月 23-26 日
日程安排:2026 年 06 月 23 日报到 (全天)
2026 年 06月 24-26 日全天会议及现场参观
会议地点:拉萨瑞吉度假酒店(酒店暂定)
二、会议组织
指导单位:中国国际科技促进会燃烧热能分会
中国热处理行业会燃烧热能分会
主办单位:中国燃烧器网(chinaburner.com)
燃烧的问题燃友会(51warm.com)
三、会议内容及嘉宾单位 (排名不分先后,仅以确认时间排序)
第一天:6月 23 号
全天会议签到(非拉萨地区的外地代表及客户)
第二天:6 月 24 号 早上签到 会议地址:拉萨瑞吉度假酒店多功能报告厅
第三天:6 月 25号 早上签到 会议地址:拉萨瑞吉度假酒店多功能报告厅
第四天:6 月 26 号 现场参观(待定)
四、报名缴费:
本次研讨会注册服务费用:1,500RMB/人(燃友会会员单位和燃烧热能分会会员单位 800RMB/人)(含会议期间餐饮、学习资料等费用;住宿统一安排,费用自理)
热能用户单位工程师可免本次会议注册费(需审核)
注:服务费(会务)发票将由中国燃烧器网运营商:Warmwell 公司提供(6% 增值税专用发票)
扫码可以完成线上报名和注册事宜,也会有工作人员与您联系,请您保持手机畅通!




上一篇:关于召开“2025江苏省锅炉(燃烧热能)行业安全与双碳技术交流会”的通知
下一篇:已经是最后一篇